Prompten lernen:
Der Prompting-Guide für Schüler:innen vermittelt grundlegende Kompetenzen im Umgang mit generativer KI und zeigt, wie Lernende durch gezielte Formulierungen effektiv mit Tools wie ChatGPT oder Copilot arbeiten. Der Leitfaden stellt verschiedene Promptarten mit Beispielen vor, gibt praktische Anwendungstipps und fördert einen souveränen, reflektierten und kreativen Umgang mit KI – im Unterricht oder selbstständig.
Norman Graf ist stellvertretender Schulleiter in Niedersachsen. Er ist verantwortlich für die Einführung und Administration der iPad-Klassen sowie für die Weiterentwicklung der Unterrichtsqualität der digitalen Bildung an seiner Schule. Als Fortbildner und Referent gibt er zudem Workshops, Schulungen und Webinare zum Einsatz von KI im Unterricht und in der Schulleitung. Darüber hinaus ist er im Bereich der digitalen Schulentwicklung überregional aktiv. Aktueller Schwerpunkt: Generative KI im Unterricht und in der Schulleitung. Kontakt per LinkedIn: www.linkedin.com/in/norman-graf- 4049792a4 E-Mail: norman.graf@hvfrs.de
Norman Graf ist stellvertretender Schulleiter in Niedersachsen. Er ist verantwortlich für die Einführung und Administration der iPad-Klassen sowie für die Weiterentwicklung der Unterrichtsqualität der digitalen Bildung an seiner Schule. Als Fortbildner und Referent gibt er zudem Workshops, Schulungen und Webinare zum Einsatz von KI im Unterricht und in der Schulleitung. Darüber hinaus ist er im Bereich der digitalen Schulentwicklung überregional aktiv. Aktueller Schwerpunkt: Generative KI im Unterricht und in der Schulleitung. Kontakt per LinkedIn: www.linkedin.com/in/norman-graf- 4049792a4 E-Mail: norman.graf@hvfrs.de
Prompten lernen
Der Prompting-Guide für Schüler:innen vermittelt grundlegende Kompetenzen im Umgang mit generativer KI und zeigt, wie Lernende durch bewusste Formulierungen gezielt mit textbasierten KI-Systemen wie ChatGPT oder Copilot arbeiten können. Der praxisnahe Leitfaden führt verschiedene Promptarten ein, erläutert sie mit Beispielen und gibt konkrete Tipps zur Anwendung – fächerübergreifend oder im Fachunterricht.
Das Ziel: Schüler:innen zu einem souveränen, reflektierten und kreativen Umgang mit KI befähigen. Der Guide eignet sich sowohl zur Unterrichtsbegleitung als auch zur eigenständigen Nutzung und unterstützt zentrale Ziele der digitalen Bildung.
- Zeitbedarf: variabel (je nach Einsatzszenario)
- Zielgruppe: Sek I und Sek II
- Fächer: fächerübergreifend
Lernziele:
- Einführung in verschiedene Promptarten und deren bewusste Anwendung
- Förderung kommunikativer, reflexiver und selbstgesteuerter Kompetenzen im Umgang mit KI
- Stärkung der digitalen Mündigkeit und Medienkompetenz im Sinne der KMK-Handreichung
Medien- und Materialbedarf:
Digitale Endgeräte (Laptop/Tablet), Zugang zu einem KI-Tool (datenschutzkonform), Ausdruck oder digitale Bereitstellung des Guides, ggf. digitale Tools zur Ergebnissicherung (Padlet, Taskcards)
Prompting-Guide für Schüler:innen
KI verstehen und sinnvoll nutzen
Der kompakte Prompting-Guide bietet Schüler:innen eine praktische Einführung in die Arbeit mit generativer KI. Schritt für Schritt lernen sie, wie sich Aufgabenstellungen (Prompts) wirkungsvoll formulieren lassen, um hilfreiche KI-Antworten zu erhalten. Mit anschaulichen Beispielen, konkreten Einsatzszenarien und Tipps zur Optimierung eignet sich der Guide sowohl für projektartige Formate als auch für den fächerbezogenen Unterricht. Lehrkräfte erhalten zugleich eine fundierte Grundlage, um die Arbeit mit KI systematisch im Unterricht zu begleiten.
Autor/Autorin: Norman Graf
Norman Graf ist stellvertretender Schulleiter in Niedersachsen. Er ist verantwortlich für die Einführung und Administration der iPad-Klassen sowie für die Weiterentwicklung der Unterrichtsqualität der digitalen Bildung an seiner Schule. Als Fortbildner und Referent gibt er zudem Workshops, Schulungen und Webinare zum Einsatz von KI im Unterricht und in der Schulleitung. Darüber hinaus ist er im Bereich der digitalen Schulentwicklung überregional aktiv. Aktueller Schwerpunkt: Generative KI im Unterricht und in der Schulleitung.
Umfang/Länge: 15 Seiten
Fächer: Fächerübergreifend / Fächerverbindend
Stufen: 5. Stufe, 6. Stufe, 7. Stufe, 8. Stufe, 9. Stufe, 10. Stufe, 11. Stufe, 12. Stufe, 13. Stufe
Ziel des Prompting-Guides
Der vorliegende Prompting-Guide für Schüler:innen wurde einerseits entwickelt, um Lernenden ab der Sekundarstufe I einen verständlichen, praxisnahen Einstieg in den Umgang mit generativer KI zu ermöglichen, insbesondere mit textbasierten Systemen wie ChatGPT, BingChat, CoPilot oder DeepSeek. Andererseits soll er auch Lehrkräften als Handreichung dienen, die mit ihren Schüler:innen die Arbeit mit generativer KI im Unterricht thematisieren und praktisch anwenden wollen.
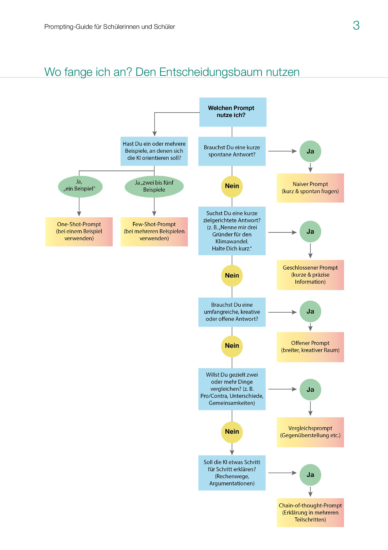
Das zentrale Ziel des Guides ist es deshalb, SchülerInnen auf einfache Weise die wichtigsten Promptarten näherzubringen, also die verschiedenen Möglichkeiten, mit denen sich Aufgaben an eine KI so formulieren lassen, dass möglichst sinnvolle und brauchbare Antworten entstehen. Neben einer Erklärung der verschiedenen Prompttypen, werden zu jedem Typ auch Einsatzsituationen, Beispiele und Tipps gegeben, wie der spezifische Prompttyp eingesetzt werden kann.
Einsatzbereiche dieses Prompting-Guides:
Der Guide kann als zentrales Unterrichtsmaterial, etwa im Rahmen einer Lerneinheit, Projektwoche oder einem KI-Kurs in Form eines Wahlpflichtangebotes in der Schule eingesetzt werden. In diesem Kontext kann die Handreichung als Grundlage dazu dienen, mit den Schüler:innen in einer intensiven Beschäftigung den Umgang mit generativer KI zu thematisieren.
Er eignet sich zudem auch als begleitendes Werkzeug, das im regulären Fachunterricht, zum Beispiel in Deutsch, Geschichte oder in den Naturwissenschaften eingesetzt werden kann, wenn dort KI zur Unterstützung genutzt werden soll. Durch den Einsatz in einem konkreten Fach lassen sich die besprochenen Promptarten dann fachspezifisch anpassen. Vor allem ist der vorliegende Guide jedoch zur Nutzung durch die Schüler:innen selbst gedacht. Diese sollen den Guide eigenständig nutzen können: als Materialfundus, Nachschlagewerk und Inspirationsquelle für das Formulieren eigener Prompts, etwa bei der Vorbereitung von Referaten, schriftliche Arbeiten oder beim selbstorganisierten Lernen.
Der Guide versucht so zwei wichtige Ziele schulischer Medienbildung zu bedienen: Er fördert sowohl den kompetenten Umgang mit generativer KI seitens der Schüler:innen, als auch das reflektierte Arbeiten mit digitalen Werkzeugen, die auch künftig zum Alltag von Lernenden gehören werden.
Lehrkräfte können den Guide im Unterricht demnach auf unterschiedliche Weise einsetzen:
- Fachübergreifend, z. B. im Rahmen von Medienbildung, Projektunterricht oder fächerverbindenden Einheiten zur digitalen Kompetenz.
- Oder im Rahmen eines eigenen Moduls oder Kurses, der sich explizit mit dem Arbeiten mit KI und dem Lernen über KI befasst.
Key Learnings – Wozu ist der Prompting-Guide gedacht?
- Vermittelt Schüler:innen die wichtigsten Promptarten – praxisnah, verständlich und direkt anwendbar.
- Fördert den kompetenten Umgang mit generativer KI (z. B. ChatGPT, BingChat, CoPilot).
- Unterstützt fachübergreifendes Lernen und projekthaften Unterricht im Bereich KI & digitale Bildung.
- Lässt sich flexibel einsetzen:
– als Kernmaterial einer Unterrichtseinheit
– oder begleitend im regulären Fachunterricht (z. B. Deutsch, Biologie, Ethik). - Ermöglicht Schüler:innen die eigenständige Nutzung zur Vorbereitung, Ideensammlung und Aufgabenbearbeitung.
- Fördert Medienkompetenz, Sprachbewusstsein und kritisches Denken im Umgang mit KI-generierten Inhalten.
Didaktische Einordnung in die schulische Nutzung
Der Prompting-Guide für Schüler:innen möchte die schulische Vermittlung von KI-Kompetenz im Sinne einer reflektierten, produktiven und verantwortungsvollen Nutzung generativer KI-Tools gezielt unterstützen. Dabei orientiert sich sein Einsatz an den Zielen der KMK-Handreichung „Bildung in der digitalen Welt“ (2021, aktualisiert 2023), insbesondere an den darin formulierten Anforderungen an eine zeitgemäße, kompetenzorientierte Medienbildung.
Die Kultusministerkonferenz betont unter anderem:
- … dass Schüler:innen digitale Werkzeuge nicht nur bedienen, sondern auch durchschauen und kritisch hinterfragen können sollen,
- … dass sie in die Lage versetzt werden müssen, verantwortlich mit digitalen Inhalten und Informationen umzugehen,
- … dass Lehrkräfte dazu befähigt werden sollen, neue Technologien wie KI systematisch und lernförderlich in den Unterricht zu integrieren.
Besonders gestärkt werden dabei die folgenden vier Bereiche:
1. Kommunikative Kompetenz
-> SchülerInnen lernen, klar strukturierte, adressatengerechte und zielführende Prompts zu formulieren – also präzise mit der KI zu „sprechen“.
2. Reflexionsfähigkeit
-> Durch den Vergleich unterschiedlicher Promptarten und KI-Antworten entwickeln sie ein Bewusstsein für Stärken, Grenzen und potenzielle Verzerrungen generativer KI-Systeme.
3. Urteilsfähigkeit
-> Die gezielte Auseinandersetzung mit der Qualität, Zuverlässigkeit und Relevanz von KI-generierten Inhalten fördert die Fähigkeit, digitale Informationen zu bewerten und einzuordnen.
4. Selbstlernkompetenz
-> Der Guide befähigt Lernende, KI-Tools zur eigenständigen Unterstützung im Lernprozess zu nutzen – etwa zur Ideensammlung, zur Textüberarbeitung oder zur Erklärung fachlicher Inhalte.
Der Guide kann sowohl in fächerübergreifenden Lernszenarien (z. B. Medienbildung, Projektunterricht) als auch im Fachunterricht als Impuls, Werkzeug oder begleitendes Material eingesetzt werden. Seine Struktur erlaubt eine flexible Anpassung an verschiedene Jahrgangsstufen, Niveaus und didaktische Zielsetzungen.
Tipps und konkrete Vorschläge für den Einsatz
In der folgenden Tabelle sind einige Unterrichtsideen aufgeführt, die sich an unterschiedlichen Niveaustufen bezüglich der Arbeit mit generativer KI orientieren. Die Ideen lassen sich selbstverständlich frei abändern und sind bei weitem nicht erschöpfend. Gerade beim Einsatz von generativer KI sind der Kreativität nur wenige Grenzen gesetzt.
Einsatzidee | Kurzbeschreibung | Zwei konkrete Umsetzungsbeispiele |
|---|---|---|
Einstieg ins Thema KI | Der Guide dient als „Steinbruch“, um Grundbegriffe (KI, Prompt, Halluzination) kennenzulernen und erste Prompts auszuprobieren. | Beispiel 1 – Mini-Stationenlauf (45 Min) • Vier Tische: „Naiver Prompt“, „Geschlossener Prompt“, „Offener Prompt“, „Chain-of-Thought“.• SuS rotieren, lesen die jeweilige Guide-Seite, tippen einen Beispiel-Prompt in ChatGPT und notieren das Ergebnis auf einem Poster. Beispiel 2 – Plenums-Lesezirkel (1 UE) • Klasse teilt sich in Kleingruppen, jede Gruppe erhält ein Kapitel (Prompt-Typ).• 10 Min Lektüre, 5 Min Zusammenfassung auf Moderationskarten, 5 Min Präsentation vor der Klasse. |
Begleitung von Projekten | Während längerer Schreib- oder Recherchevorhaben dient der Guide als Nachschlagewerk für passende Prompt-Typen. | Beispiel 1 – Recherchetagebuch (Projektwoche) • SuS führen ein digitales Logbuch: „Mein Prompt“, „KI-Antwort“, „Was ändere ich?“.• Am Ende reflektieren sie, welcher Prompt-Typ die besten Quellen lieferte. Beispiel 2 – Kapitelbooster im Deutschunterricht • Aufgabe: Erstelle zu jedem Kapitel deines Romans eine Zwei-Satz-Zusammenfassung mit einem Geschlossenen Prompt („Fasse in 2 Sätzen zusammen …“).• Der Guide hilft, Form und Länge klar vorzugeben. |
Übungseinheit „Prompt-Werkstatt“ (90 Min) | SuS erproben bewusst verschiedene Prompt-Varianten zu einer identischen Aufgabe und bewerten systematisch die Resultate. | Beispiel 1 – Fakt vs. Kreativ • Aufgabe: „Gib mir Infos über den Mars“.• Gruppen formulieren: a) Naiver Prompt b) Geschlossener Prompt („Nenne 3 Fakten …“) c) Offener Prompt („Erkläre spannend …“) • Ergebnisse werden auf einem Bewertungsraster (Richtigkeit, Klarheit, Stil) verglichen. Beispiel 2 – Prompt-Pitch • Jede Gruppe erhält Thema „Plastik im Ozean“ und entwickelt 5 Prompts verschiedener Typen.• KI-Antworten werden präsentiert; Klasse stimmt ab, welcher Prompt die „Goldmedaille“ bekommt und warum. |
Peer-Tutoring | Ältere oder fortgeschrittene Lernende coachen Jüngere beim Formulieren und Optimieren von Prompts. | Beispiel 1 – Prompt-Sprechstunde • Ältere SuS richten in der Bibliothek wöchentlich eine 20-Minuten-Sprechstunde ein.• Jüngere bringen ihre Hausaufgabenfrage mit; Tutorin zeigt erst „Naiven Prompt“, dann gemeinsam verbesserten „Geschlossenen Prompt“. Beispiel 2 – Tandem-Challenge • Je eine 10-Klässlerin + 7-Klässlerin bilden ein Team.• Ziel: Innerhalb von 15 Min einen „perfekten Prompt“ entwickeln, der ein KI-Tool einen Merkzettel „Photosynthese in 5 Bulletpoints“ schreiben lässt. • Jury (Lehrkraft oder Mitschüler*innen) kürt das gelungenste Endprodukt. |
Quellen:
KMK-Handreichung: Strategie Bildung in der digitalen Welt
Infos zum Autor:
Norman Graf ist stellvertretender Schulleiter in Niedersachsen. Er ist verantwortlich für die Einführung und Administration der iPad-Klassen sowie für die Weiterentwicklung der Unterrichtsqualität der digitalen Bildung an seiner Schule. Als Fortbildner und Referent gibt er zudem Workshops, Schulungen und Webinare zum Einsatz von KI im Unterricht und in der Schulleitung. Darüber hinaus ist er im Bereich der digitalen Schulentwicklung überregional aktiv. Aktueller Schwerpunkt: Generative KI im Unterricht und in der Schulleitung.
Kontakt per Linkedin: www.linkedin.com/in/norman-graf- 4049792a4
Email: norman.graf@hvfrs.de




