«Durch die Zusammenarbeit verstehe ich häufig die Zusammenhänge noch besser, da sie ein Mitschüler erklärt. Und bei schwierigen Texten ergänzen wir uns häufig.»
Methodenkoffer Kooperatives Lernen 2:
Der zweite Methodenkoffer vertieft die Möglichkeiten für die Partner- und Gruppenbildung. Er illustriert Wege, wie Teamgeist und Zusammenarbeit zwischen den Lernenden gefördert werden kann und zeigt, wie die individuelle Verantwortung und Aufmerksamkeit durch einen strukturierten Austausch gefördert werden können. Interessierte finden hier zudem Methoden der Begriffsbildung sowie komplexe Methoden des Kooperativen Lernens für ältere Schüler/innen und Erwachsene.
Lehrer für Deutsch und Philosophie an der Gesamtschule Haspe in Hagen (NRW), war als Fachmoderator und Fachberater für die Bezirksregierung Arnsberg tätig und ist Fachleiter am Zentrum für schulpraktische Lehrerausbildung (Gy/Ge) in Hagen. Vortragen, Präsentieren, Referieren. Donauwörth 2006. Erfolgreich unterrichten durch Kooperatives Lernen Bd.1. Strategien zur Schüleraktivierung. Essen 2006. Erfolgreich unterrichten durch Kooperatives Lernen Bd.2. Neue Strategien zur Schüleraktivierung – Individualisierung – Leistungsbeurteilung - Schulentwicklung. Essen 2009. Erfolgreich unterrichten durch Visualisieren. Grafisches Strukturieren mit Strategien des Kooperativen Lernens. Essen 2007. Gruppen bilden Teamgeist entwickeln Kraft tanken - Übungen für das Kooperative Lernen. Essen 2012. Direkte Instruktion - Kompetenzen wirksam vermitteln. Essen 2020.

Lehrer für Deutsch und Philosophie an der Gesamtschule Haspe in Hagen (NRW), war als Fachmoderator und Fachberater für die Bezirksregierung Arnsberg tätig und ist Fachleiter am Zentrum für schulpraktische Lehrerausbildung (Gy/Ge) in Hagen. Vortragen, Präsentieren, Referieren. Donauwörth 2006. Erfolgreich unterrichten durch Kooperatives Lernen Bd.1. Strategien zur Schüleraktivierung. Essen 2006. Erfolgreich unterrichten durch Kooperatives Lernen Bd.2. Neue Strategien zur Schüleraktivierung – Individualisierung – Leistungsbeurteilung - Schulentwicklung. Essen 2009. Erfolgreich unterrichten durch Visualisieren. Grafisches Strukturieren mit Strategien des Kooperativen Lernens. Essen 2007. Gruppen bilden Teamgeist entwickeln Kraft tanken - Übungen für das Kooperative Lernen. Essen 2012. Direkte Instruktion - Kompetenzen wirksam vermitteln. Essen 2020.
Lehrer für Deutsch, Geschichte und Sozialwissenschaften an der Gesamtschule Haspe, in Hagen (NRW). Daneben ist er in der Lehrerfortbildung im Bereich Unterrichtsentwicklung tätig. Vortragen, Präsentieren, Referieren. Donauwörth 2006. Erfolgreich unterrichten durch Kooperatives Lernen Bd.1. Strategien zur Schüleraktivierung. Essen 2006. Erfolgreich unterrichten durch Kooperatives Lernen Bd.2. Neue Strategien zur Schüleraktivierung – Individualisierung – Leistungsbeurteilung - Schulentwicklung. Essen 2009. Erfolgreich unterrichten durch Visualisieren. Grafisches Strukturieren mit Strategien des Kooperativen Lernens. Essen 2007. Gruppen bilden Teamgeist entwickeln Kraft tanken - Übungen für das Kooperative Lernen. Essen 2012. Direkte Instruktion - Kompetenzen wirksam vermitteln. Essen 2020.

Lehrer für Deutsch, Geschichte und Sozialwissenschaften an der Gesamtschule Haspe, in Hagen (NRW). Daneben ist er in der Lehrerfortbildung im Bereich Unterrichtsentwicklung tätig. Vortragen, Präsentieren, Referieren. Donauwörth 2006. Erfolgreich unterrichten durch Kooperatives Lernen Bd.1. Strategien zur Schüleraktivierung. Essen 2006. Erfolgreich unterrichten durch Kooperatives Lernen Bd.2. Neue Strategien zur Schüleraktivierung – Individualisierung – Leistungsbeurteilung - Schulentwicklung. Essen 2009. Erfolgreich unterrichten durch Visualisieren. Grafisches Strukturieren mit Strategien des Kooperativen Lernens. Essen 2007. Gruppen bilden Teamgeist entwickeln Kraft tanken - Übungen für das Kooperative Lernen. Essen 2012. Direkte Instruktion - Kompetenzen wirksam vermitteln. Essen 2020.
Strukturierung
Möglichkeiten den Austausch in der Gruppe zu stukturieren
Dieser kurze Theoriebeitrag zeigt auf, dass die Lehrperson die Struktur für die Austauschphase (Pair) vorgeben soll und wie.
Autor/Autorin: Ludger Brüning, Tobias Saum

Lehrer für Deutsch, Geschichte und Sozialwissenschaften an der Gesamtschule Haspe, in Hagen (NRW).

Lehrer für Deutsch und Philosophie an der Gesamtschule Haspe in Hagen (NRW), war als Fachmoderator und Fachberater für die Bezirksregierung Arnsberg tätig und ist Fachleiter am Zentrum für schulpraktische Lehrerausbildung (Gy/Ge) in Hagen.
Umfang/Länge: 2 Seiten
Aus: Methodenkoffer Kooperatives Lernen 2
Fächer: alle Fächer
Stufen: alle Stufen
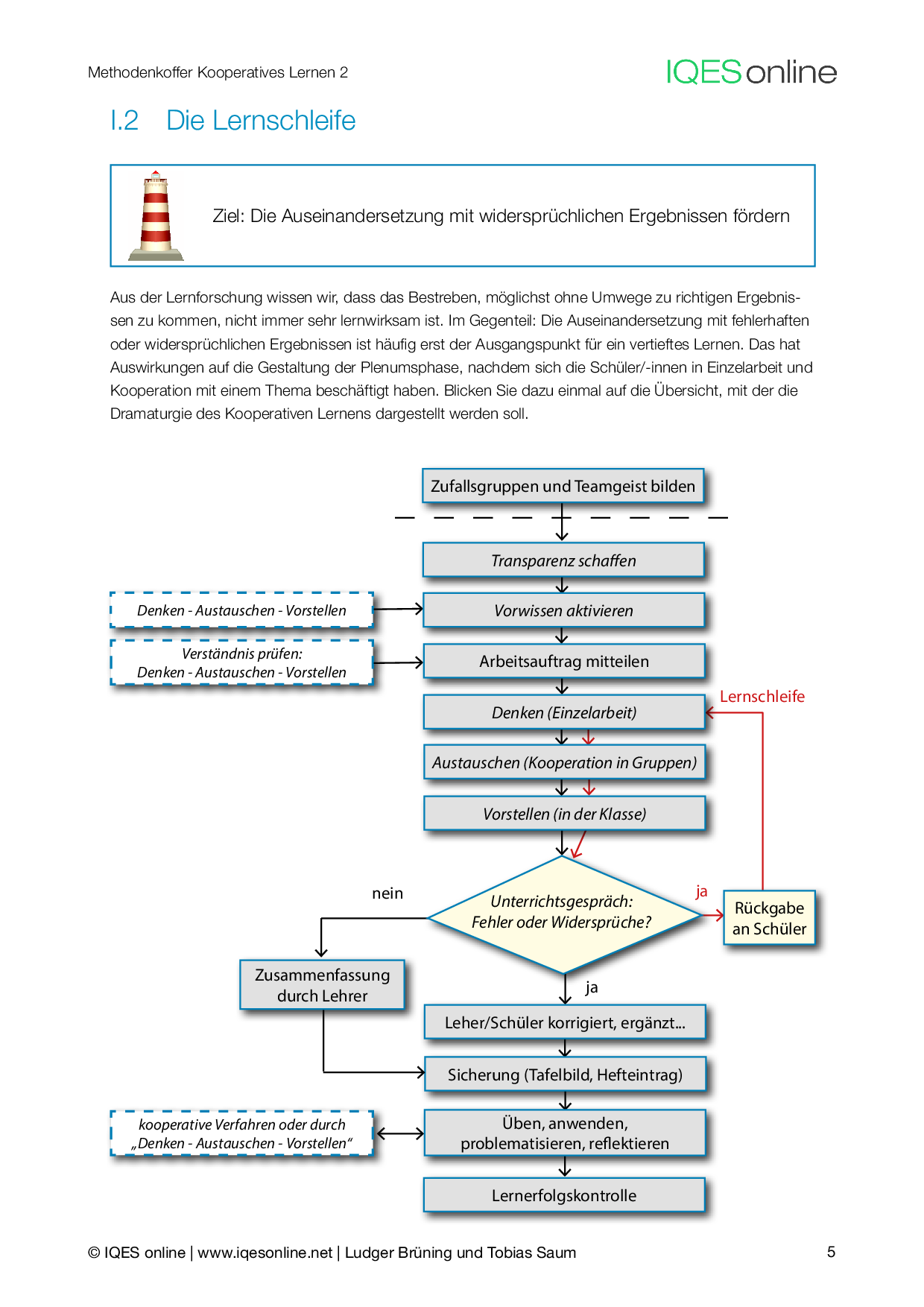
Die Lernschleife
Hier wird die Methode Lernschleife vorgestellt, mit welcher eine Fragestellung vor dem Hintergrund unterschiedlicher Antwortversuche neu bedacht wird. Damit wird die Auseinandersetzung mit widersprüchlichen Ergebnissen gefördert.
Autor/Autorin: Ludger Brüning, Tobias Saum

Lehrer für Deutsch, Geschichte und Sozialwissenschaften an der Gesamtschule Haspe, in Hagen (NRW).

Lehrer für Deutsch und Philosophie an der Gesamtschule Haspe in Hagen (NRW), war als Fachmoderator und Fachberater für die Bezirksregierung Arnsberg tätig und ist Fachleiter am Zentrum für schulpraktische Lehrerausbildung (Gy/Ge) in Hagen.
Umfang/Länge: 2 Seiten
Aus: Methodenkoffer Kooperatives Lernen 2
Fächer: alle Fächer
Stufen: alle Stufen
Durch Zufallsauswahl festlegen, wer Ergebnisse vorstellt
Die hier vorgestellten Methoden dienen dem zufälligen Auswählen von Lernenden fürs Vorstellen von Projekten/Themen. All die verschiedenen Möglichkeiten können im kooperativen Klassenzimmer beliebig abgewechselt werden.
Autor/Autorin: Ludger Brüning, Tobias Saum

Lehrer für Deutsch, Geschichte und Sozialwissenschaften an der Gesamtschule Haspe, in Hagen (NRW).

Lehrer für Deutsch und Philosophie an der Gesamtschule Haspe in Hagen (NRW), war als Fachmoderator und Fachberater für die Bezirksregierung Arnsberg tätig und ist Fachleiter am Zentrum für schulpraktische Lehrerausbildung (Gy/Ge) in Hagen.
Umfang/Länge: 1 Seite
Aus: Methodenkoffer Kooperatives Lernen 2
Fächer: Überfachliche Kompetenzen
Stufen: alle Stufen
Partner- und Gruppenbildung
Einführung in Partner- und Gruppenbildung
Die Schüler und Schülerinnen sollen durch kooperative Gruppenarbeit befähigt werden, mit allen Klassenmitgliedern eine Arbeitsbeziehung aufzubauen, um so auch auf das spätere Arbeitsleben vorbereitet zu werden.
Autor/Autorin: Ludger Brüning, Tobias Saum

Lehrer für Deutsch, Geschichte und Sozialwissenschaften an der Gesamtschule Haspe, in Hagen (NRW).

Lehrer für Deutsch und Philosophie an der Gesamtschule Haspe in Hagen (NRW), war als Fachmoderator und Fachberater für die Bezirksregierung Arnsberg tätig und ist Fachleiter am Zentrum für schulpraktische Lehrerausbildung (Gy/Ge) in Hagen.
Umfang/Länge: 1 Seite
Aus: Methodenkoffer Kooperatives Lernen 2
Fächer: alle Fächer, Überfachliche Kompetenzen
Stufen: alle Stufen
Gruppenbildung nach dem Zufallsprinzip
Die folgenden Vorschläge sind erprobte Möglichkeiten, um die Tischgruppen immer einmal wieder neu zu mischen. Dies sollte nicht häufiger als alle 6-12 Wochen geschehen, damit die Lernenden die Gelegenheit haben, sich aufeinander einzulassen und zu lernen, miteinander zu arbeiten.
Autor/Autorin: Ludger Brüning, Tobias Saum

Lehrer für Deutsch, Geschichte und Sozialwissenschaften an der Gesamtschule Haspe, in Hagen (NRW).

Lehrer für Deutsch und Philosophie an der Gesamtschule Haspe in Hagen (NRW), war als Fachmoderator und Fachberater für die Bezirksregierung Arnsberg tätig und ist Fachleiter am Zentrum für schulpraktische Lehrerausbildung (Gy/Ge) in Hagen.
Umfang/Länge: 1 Seite
Aus: Methodenkoffer Kooperatives Lernen 2
Fächer: alle Fächer, Überfachliche Kompetenzen
Stufen: alle Stufen
Möglichkeiten unterschiedliche Partner zuzuordnen
Ziel ist es, dass die Schülerinnen und Schüler mit möglichst vielen verschiedenen Partner und Partnerinnen zusammenarbeiten.
Autor/Autorin: Ludger Brüning, Tobias Saum

Lehrer für Deutsch, Geschichte und Sozialwissenschaften an der Gesamtschule Haspe, in Hagen (NRW).

Lehrer für Deutsch und Philosophie an der Gesamtschule Haspe in Hagen (NRW), war als Fachmoderator und Fachberater für die Bezirksregierung Arnsberg tätig und ist Fachleiter am Zentrum für schulpraktische Lehrerausbildung (Gy/Ge) in Hagen.
Umfang/Länge: 2 Seiten
Aus: Methodenkoffer Kooperatives Lernen 2
Fächer: alle Fächer
Stufen: alle Stufen
Teambildung
Einführung in Aktivitäten, die den Teamgeist fördern
Eine Grundbedingung gelingenden Kooperativen Lernens ist, dass alle Schüler und Schülernnen einer Klasse miteinander arbeiten können. Dazu sollten vor der tatsächlichen Gruppenarbeit zunächst teambildende Aktivitäten durchgeführt werden.
Autor/Autorin: Ludger Brüning, Tobias Saum

Lehrer für Deutsch, Geschichte und Sozialwissenschaften an der Gesamtschule Haspe, in Hagen (NRW).

Lehrer für Deutsch und Philosophie an der Gesamtschule Haspe in Hagen (NRW), war als Fachmoderator und Fachberater für die Bezirksregierung Arnsberg tätig und ist Fachleiter am Zentrum für schulpraktische Lehrerausbildung (Gy/Ge) in Hagen.
Umfang/Länge: 1 Seite
Aus: Methodenkoffer Kooperatives Lernen 2
Fächer: alle Fächer, Überfachliche Kompetenzen
Stufen: alle Stufen
Namensschild-Methode
Methodenbeschreibung
Mit der Namensschild-Methode lernen sich die Schülerinnen und Schüler besser kennen. Am geeignetsten wird diese Methode zum Kennenlernen in neuen Gruppen-Konstellationen eingesetzt.
Autor/Autorin: Ludger Brüning, Tobias Saum

Lehrer für Deutsch, Geschichte und Sozialwissenschaften an der Gesamtschule Haspe, in Hagen (NRW).

Lehrer für Deutsch und Philosophie an der Gesamtschule Haspe in Hagen (NRW), war als Fachmoderator und Fachberater für die Bezirksregierung Arnsberg tätig und ist Fachleiter am Zentrum für schulpraktische Lehrerausbildung (Gy/Ge) in Hagen.
Umfang/Länge: 2 Seiten
Aus: Methodenkoffer Kooperatives Lernen 2
Fächer: alle Fächer
Stufen: alle Stufen
Gemeinsamkeiten und Unterschiede
Methodenbeschreibung
Mit diesem Unterrichtsvorschlag werden die Schülerinnen und Schüler auf Gemeinsamkeiten und Unterschiede der anderen aufmerksam gemacht. Dabei sollen sie bemerken, dass Unterschiede kein Hindernis zur Gemeinschaft sind und akzeptiert werden sollen.
Autor/Autorin: Ludger Brüning, Tobias Saum

Lehrer für Deutsch, Geschichte und Sozialwissenschaften an der Gesamtschule Haspe, in Hagen (NRW).

Lehrer für Deutsch und Philosophie an der Gesamtschule Haspe in Hagen (NRW), war als Fachmoderator und Fachberater für die Bezirksregierung Arnsberg tätig und ist Fachleiter am Zentrum für schulpraktische Lehrerausbildung (Gy/Ge) in Hagen.
Umfang/Länge: 1 Seite
Aus: Methodenkoffer Kooperatives Lernen 2
Fächer: alle Fächer, Überfachliche Kompetenzen
Stufen: alle Stufen
Positives Fokussieren
Methodenbeschreibung
Das Positiven Fokussieren leitet die Schülerinnen und Schüler dazu an, die positiven Eigenschaften von anderen wahrzunehmen und auszudrücken. Verschiedene Umsetzungsvarianten werden hier beschrieben.
Autor/Autorin: Ludger Brüning, Tobias Saum

Lehrer für Deutsch, Geschichte und Sozialwissenschaften an der Gesamtschule Haspe, in Hagen (NRW).

Lehrer für Deutsch und Philosophie an der Gesamtschule Haspe in Hagen (NRW), war als Fachmoderator und Fachberater für die Bezirksregierung Arnsberg tätig und ist Fachleiter am Zentrum für schulpraktische Lehrerausbildung (Gy/Ge) in Hagen.
Umfang/Länge: 2 Seiten
Aus: Methodenkoffer Kooperatives Lernen 2
Fächer: alle Fächer
Stufen: alle Stufen
Miteinander ins Gespräch kommen
Methodenbeschreibung
Die Schülerinnen und Schüler erstellen Interviewfragen und befragen damit ihre Nachbarn oder ein anderes Gruppenmitglied. Das, was sie über ihren Partner oder ihre Partnerin erfahren haben, stellen sie in der Tischgruppe vor.
Autor/Autorin: Ludger Brüning, Tobias Saum

Lehrer für Deutsch, Geschichte und Sozialwissenschaften an der Gesamtschule Haspe, in Hagen (NRW).

Lehrer für Deutsch und Philosophie an der Gesamtschule Haspe in Hagen (NRW), war als Fachmoderator und Fachberater für die Bezirksregierung Arnsberg tätig und ist Fachleiter am Zentrum für schulpraktische Lehrerausbildung (Gy/Ge) in Hagen.
Umfang/Länge: 1 Seite
Aus: Methodenkoffer Kooperatives Lernen 2
Fächer: alle Fächer, Deutsch
Stufen: alle Stufen
Sich willkommen heissen
Methodenbeschreibung
Beschreibung einse Ablaufs wie mit einer Gruppenarbeit gestartet werden kann. Es soll gleich zu Beginn eine positive Atmosphäre in der Gruppe herrschen.
Autor/Autorin: Ludger Brüning, Tobias Saum

Lehrer für Deutsch, Geschichte und Sozialwissenschaften an der Gesamtschule Haspe, in Hagen (NRW).

Lehrer für Deutsch und Philosophie an der Gesamtschule Haspe in Hagen (NRW), war als Fachmoderator und Fachberater für die Bezirksregierung Arnsberg tätig und ist Fachleiter am Zentrum für schulpraktische Lehrerausbildung (Gy/Ge) in Hagen.
Umfang/Länge: 1 Seite
Aus: Methodenkoffer Kooperatives Lernen 2
Fächer: Überfachliche Kompetenzen
Stufen: alle Stufen
Methoden zur Aktivierung und Teambildung
In dieser Methodensammlung befinden sich unterschiedliche kooperative Methoden zur Gruppenbildung, Teamentwicklung und Schüleraktivierung.
Autor/Autorin: Verena von Aesch
Umfang/Länge: 17 Methoden
Fächer: Überfachliche Kompetenzen
Stufen: alle Stufen
Partnerarbeit
Die Partnerarbeit gestalten
Mit unterschiedlicher Gestaltung von Partnerarbeit die kommunikative Kompetenz der Lernenden, als auch kognitive Einsichten fördern.
Autor/Autorin: Ludger Brüning, Tobias Saum

Lehrer für Deutsch, Geschichte und Sozialwissenschaften an der Gesamtschule Haspe, in Hagen (NRW).

Lehrer für Deutsch und Philosophie an der Gesamtschule Haspe in Hagen (NRW), war als Fachmoderator und Fachberater für die Bezirksregierung Arnsberg tätig und ist Fachleiter am Zentrum für schulpraktische Lehrerausbildung (Gy/Ge) in Hagen.
Umfang/Länge: 2 Seiten
Aus: Methodenkoffer Kooperatives Lernen 2
Fächer: alle Fächer
Stufen: alle Stufen
Kooperation beim Schreiben
Bei dieser Methode sollen sich Lernende gegenseitig dabei unterstützen, einen Text zu schreiben, indem sie sich während der verschiedenen Stufen des Schreibprozesses Rückmeldung geben.
Autor/Autorin: Ludger Brüning, Tobias Saum

Lehrer für Deutsch, Geschichte und Sozialwissenschaften an der Gesamtschule Haspe, in Hagen (NRW).

Lehrer für Deutsch und Philosophie an der Gesamtschule Haspe in Hagen (NRW), war als Fachmoderator und Fachberater für die Bezirksregierung Arnsberg tätig und ist Fachleiter am Zentrum für schulpraktische Lehrerausbildung (Gy/Ge) in Hagen.
Umfang/Länge: 1 Seite
Aus: Methodenkoffer Kooperatives Lernen 2
Fächer: Überfachliche Kompetenzen
Stufen: alle Stufen
Begriffsbildung
Concept Formation
Methodenbeschreibung
Bei dem hier vorgestellten Vorgehen wird das Kooperative Lernen im Dreischritt aus «Denken - Austauschen - Vorstellen» mit dem Concept-Formation-Verfahren zur Begriffsbildung verbunden. Bei der Methode handelt es sich um eine Strategie zur Verarbeitung von Informationen, konkret um Sortieren und Klassifizieren.
Autor/Autorin: Ludger Brüning, Tobias Saum

Lehrer für Deutsch, Geschichte und Sozialwissenschaften an der Gesamtschule Haspe, in Hagen (NRW).

Lehrer für Deutsch und Philosophie an der Gesamtschule Haspe in Hagen (NRW), war als Fachmoderator und Fachberater für die Bezirksregierung Arnsberg tätig und ist Fachleiter am Zentrum für schulpraktische Lehrerausbildung (Gy/Ge) in Hagen.
Umfang/Länge: 2 Seiten
Aus: Methodenkoffer Kooperatives Lernen 2
Fächer: alle Fächer
Stufen: alle Stufen
Einführung in die Bedeutung der Begriffsbildung
Wussten Sie, dass in jedem Unterricht - von der ersten Klasse bis zur Berufsschule - rund 25% der Unterrichtszeit mit dem Bemühen um Begriffsbildung verwendet wird? Bestimmte Formen mathematischer Gleichungen nennen wir quadratisch, eine spezifische Form der Redewiedergabe ist indirekt, Tiere mit bestimmten gemeinsamen Merkmalen nennen wir Säugetiere, und so weiter. Hier zeigen wir Ihnen, wie die Bedeutung von Begriffen systematisch erarbeitet werden kann.
Autor/Autorin: Ludger Brüning, Tobias Saum

Lehrer für Deutsch, Geschichte und Sozialwissenschaften an der Gesamtschule Haspe, in Hagen (NRW).

Lehrer für Deutsch und Philosophie an der Gesamtschule Haspe in Hagen (NRW), war als Fachmoderator und Fachberater für die Bezirksregierung Arnsberg tätig und ist Fachleiter am Zentrum für schulpraktische Lehrerausbildung (Gy/Ge) in Hagen.
Umfang/Länge: 3 Seiten
Aus: Methodenkoffer Kooperatives Lernen 2
Fächer: alle Fächer
Stufen: alle Stufen
Concept Attainment
Die Kompetenz zur Bildung von Begriffen, Konzepten und Kategorien fördern. Die Grundlage für ein Concept Attainment ist in der Regel ein Arbeitsblatt oder eine Folie. Im Gegensatz zum Concept-Formation-Verfahren können die Schüler/-innen hier also erkennen, welche Beispiele zu einer Kategorie gehören.
Autor/Autorin: Ludger Brüning, Tobias Saum

Lehrer für Deutsch, Geschichte und Sozialwissenschaften an der Gesamtschule Haspe, in Hagen (NRW).

Lehrer für Deutsch und Philosophie an der Gesamtschule Haspe in Hagen (NRW), war als Fachmoderator und Fachberater für die Bezirksregierung Arnsberg tätig und ist Fachleiter am Zentrum für schulpraktische Lehrerausbildung (Gy/Ge) in Hagen.
Umfang/Länge: 9 Seiten
Aus: Methodenkoffer Kooperatives Lernen 2
Fächer: alle Fächer
Stufen: alle Stufen
Concept Attainment
Mit dieser bewährten Methode werden Lernende an Begriffe herangeführt. Sie arbeiten die Merkmale von Begriffen exemplarisch heraus und erfassen so deren charakteristische Eigenschaften.
Komplexe Methoden
Kleinprojekte in Gruppen
Methodenbeschreibung
Ein möglicher Ablauf, wie solche Projekte gelingen können, wird hier vorgestellt, bewährte Verfahren aufgelistet und wann Kleinprojekte optimal eingesetzt werden können.
Autor/Autorin: Ludger Brüning, Tobias Saum

Lehrer für Deutsch, Geschichte und Sozialwissenschaften an der Gesamtschule Haspe, in Hagen (NRW).

Lehrer für Deutsch und Philosophie an der Gesamtschule Haspe in Hagen (NRW), war als Fachmoderator und Fachberater für die Bezirksregierung Arnsberg tätig und ist Fachleiter am Zentrum für schulpraktische Lehrerausbildung (Gy/Ge) in Hagen.
Umfang/Länge: 5 Seiten
Aus: Methodenkoffer Kooperatives Lernen 2
Fächer: alle Fächer
Stufen: alle Stufen
Brainstorming in Gruppen
Methodenbeschreibung
Im Ablauf wird erklärt, weshalb Brainstorming in bestimmten Phasen eines Prozesses eingesetzt werden soll. Wie ein solcher Prozess aussehen kann, wird ebenfalls aufgezeigt.
Autor/Autorin: Ludger Brüning, Tobias Saum

Lehrer für Deutsch, Geschichte und Sozialwissenschaften an der Gesamtschule Haspe, in Hagen (NRW).

Lehrer für Deutsch und Philosophie an der Gesamtschule Haspe in Hagen (NRW), war als Fachmoderator und Fachberater für die Bezirksregierung Arnsberg tätig und ist Fachleiter am Zentrum für schulpraktische Lehrerausbildung (Gy/Ge) in Hagen.
Umfang/Länge: 1 Seite
Aus: Methodenkoffer Kooperatives Lernen 2
Fächer: alle Fächer, Überfachliche Kompetenzen
Stufen: alle Stufen
Strukturierte Debatte
Methodenbeschreibung
Die Schülerinnen und Schüler lernen kritisch zu denken, zu argumentieren, aufeinander einzugehen und zu urteilen. Ziel ist die Schulung des Argumentierens und der Urteilsbildung.
Autor/Autorin: Ludger Brüning, Tobias Saum

Lehrer für Deutsch, Geschichte und Sozialwissenschaften an der Gesamtschule Haspe, in Hagen (NRW).

Lehrer für Deutsch und Philosophie an der Gesamtschule Haspe in Hagen (NRW), war als Fachmoderator und Fachberater für die Bezirksregierung Arnsberg tätig und ist Fachleiter am Zentrum für schulpraktische Lehrerausbildung (Gy/Ge) in Hagen.
Umfang/Länge: 2 Seiten
Aus: Methodenkoffer Kooperatives Lernen 2
Fächer: alle Fächer
Stufen: alle Stufen
Reziprokes Lesen
Methodenbeschreibung
Beim Reziproken Lesen wenden die Lernenden systematisch Kompetenzen an, die sich für das Verstehen von Texten sowohl in der Forschung als auch im Unterricht als bedeutsam erwiesen haben.
Autor/Autorin: Ludger Brüning, Tobias Saum

Lehrer für Deutsch, Geschichte und Sozialwissenschaften an der Gesamtschule Haspe, in Hagen (NRW).

Lehrer für Deutsch und Philosophie an der Gesamtschule Haspe in Hagen (NRW), war als Fachmoderator und Fachberater für die Bezirksregierung Arnsberg tätig und ist Fachleiter am Zentrum für schulpraktische Lehrerausbildung (Gy/Ge) in Hagen.
Umfang/Länge: 3 Seiten
Fächer: alle Fächer
Stufen: alle Stufen
Merkblatt Reziprokes Lesen
Der ausformulierte Auftrag an die Schülerinnen und Schüler führt in sieben Punkten durch den Ablauf des Reziproken Lesens.
Autor/Autorin: Elena Santana
Umfang/Länge: 1 Seite
Fächer: Deutsch, Überfachliche Kompetenzen
Stufen: alle Stufen
Methodenkoffer Kooperatives Lernen 2: integral als eine Datei
Die vorliegende Methodensammlung ergänzt die Methodenkoffer Kooperatives Lernen und Visualisieren im Unterricht mit weiteren Kooperativen Lernformen. Die Methoden werden kurz und übersichtlich auf wenigen Seiten dargestellt.
Autor/Autorin: Ludger Brüning, Tobias Saum

Lehrer für Deutsch, Geschichte und Sozialwissenschaften an der Gesamtschule Haspe, in Hagen (NRW).

Lehrer für Deutsch und Philosophie an der Gesamtschule Haspe in Hagen (NRW), war als Fachmoderator und Fachberater für die Bezirksregierung Arnsberg tätig und ist Fachleiter am Zentrum für schulpraktische Lehrerausbildung (Gy/Ge) in Hagen.
Umfang/Länge: 62 Seiten
Aus: Methodenkoffer Kooperatives Lernen 2
Fächer: alle Fächer
Stufen: alle Stufen
































