Suche: Das haben wir für Sie gefunden …

In der Mediathek
96 Treffer für Autor/in Andreas Müller

Fragebogen: Bilanzgespräch

In dieser Wordvorlage ist ein Fragebogen zu finden, mit dem eine Wochenbilanz gezogen werden kann. Damit können die Schülerinnen und Schüler individuell ihre Höhen und Tiefen der Woche reflektieren.

Autor/Autorin: Andreas Müller

Fächer: Fächerübergreifend / Fächerverbindend, Überfachliche Kompetenzen

Stufen: alle Stufen

Bausteinheft 9: Gut geführt ist halb gelernt

Die Lernumgebung bestimmt das Lernverhalten

Das Verhalten von Menschen, ihre Entwicklung, ihre Art zu sein und das Leben zu gestalten, das sind immer auch Ergebnisse der Welten, in der die Menschen ihre Zeit verbringen. Denn die Umgebung beeinflusst, was Menschen tun. Und sie beeinflusst damit, was aus ihnen wird. Ein Plädoyer für die Umgegungsbestaltung zur Förderung von Kindern.

Autor/Autorin: Andreas Müller

Umfang/Länge: 20 Seiten

Aus: Handbuch Personalisiertes Lernen

Fächer: Fächerübergreifend / Fächerverbindend

Stufen: alle Stufen

LernUnit: Wochenschwerpunkt

Diese Vorlage können die Schüler und Schülerinnen für die Reflexion ihrer Woche nutzen und damit ihre Ziele und Lösungswege festhalten.

Autor/Autorin: Andreas Müller

Umfang/Länge: 1 Seite

Aus: Lernjobs

Fächer: Fächerübergreifend / Fächerverbindend

Stufen: alle Stufen

Bausteinheft 5: Wer sagt denn, was «gut» ist?

Die Leistungsbewertung bestimmt das Lernverhalten

Dieses Bausteinheft widmet sich der Frage, was denn eigentlich gute Leistungen sind. Zentrale Punkte sind dabei Prüfungsvorbereitungen und Leistungsbewertungen/Evaluationen. Im letzten Teil wird die sinnvolle Zusammenstellung eines Portfolios behandelt.

Autor/Autorin: Andreas Müller

Umfang/Länge: 15 Seiten

Aus: Handbuch Personalisiertes Lernen

Fächer: Fächerübergreifend / Fächerverbindend

Stufen: alle Stufen

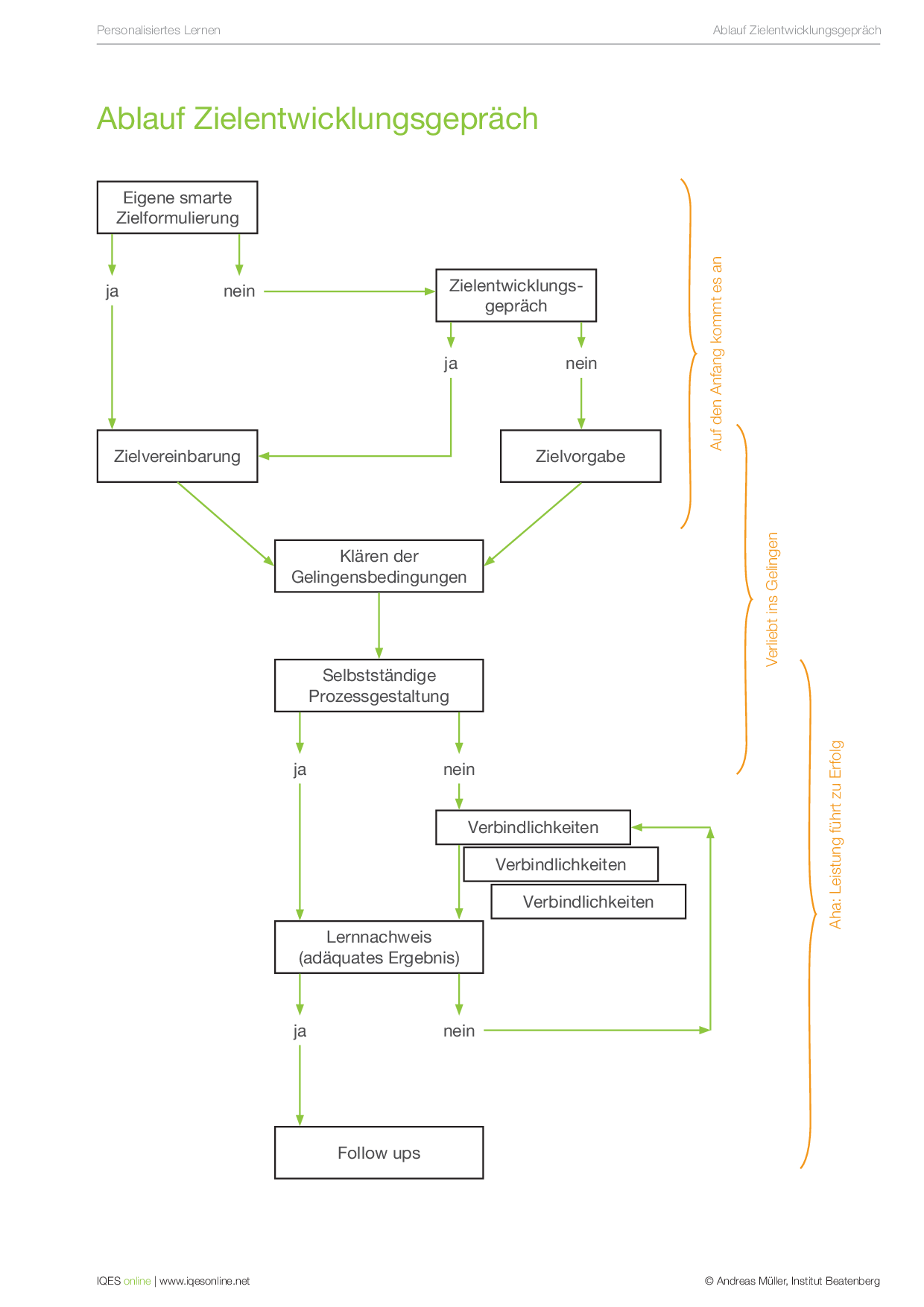
Ablauf Zielentwicklungsgespräch

Schematischer Ablauf eines Zielentwicklungsgespräch in Form eines Flussdiagramms.

Autor/Autorin: Andreas Müller

Umfang/Länge: 1 Seite

Fächer: alle Fächer

Stufen: alle Stufen

Orientierung bieten (Auszug «Mehr ausbrüten ...»)

In diesem Textauszug wird die Orientierung der Lernenden behandelt. Die Wichtigkeit von selbstwirksamem Lernen wird betont und erklärt, wie dies durch Referenzwerte erreicht werden kann. Als Beispiele werden Kompetenzraster und Checklisten aufgeführt.

Autor/Autorin: Andreas Müller

Herkunft: Andreas Müller: Mehr ausbrüten, weniger gackern. hep verlag, 2008. ISBN 9783035500592

Umfang/Länge: 4 Seiten

Fächer: Fächerübergreifend / Fächerverbindend, Überfachliche Kompetenzen

Stufen: alle Stufen

LernJob: Devant le mirroir

In diesem Lernjob eignen sich die Schüler und Schülerinnen die französischen Begriffe des Gesichts und des Körpers an, so dass sie eine Person auf französisch beschreiben können.

Autor/Autorin: Andreas Müller

Umfang/Länge: 4 Seiten

Aus: Lernjobs

Fächer: Französisch

Stufen: alle Stufen

Kompetenzraster - Gestalten

In sechs Stufen (A1 bis C2) werden die Kompetenzen für unterschiedliche Bereiche des Gestaltens beschrieben. Dies ermöglicht eine sehr genau, beschreibende Selbsteinschätzung.

Autor/Autorin: Andreas Müller

Fächer: Gestalten / Kunst / Theater

Stufen: alle Stufen

LernJob: In ein paar Sätzen zum Dreisatz

Nach dem Bearbeiten dieses Lernjobs sollten die Schüler und Schülerinnen folgende Fragen mit Ja beantworten: Ich weiss, wie direkte und indirekte Zuordnungen (Dreisatz) berechnet werden und ich kann es anhand eines Rollenspiels erklären. Ich kann zudem Beispiele von Dreisatz-Aufgabe in meinem Alltag erkennen und sie exemplarisch lösen.

Autor/Autorin: Andreas Müller

Umfang/Länge: 6 Seiten

Aus: Lernjobs

Fächer: Mathematik

Stufen: alle Stufen

Wochenschwerpunkt: Vorlage

In diesem Dokument ist eine Wordvorlage für das Festlegen und Reflektieren eines Wochenschwerpunkts zu finden. Damit können die Lernenden jede Woche ihre Ziele individuell festlegen und deren Einhalten überprüfen.

Autor/Autorin: Andreas Müller

Fächer: Fächerübergreifend / Fächerverbindend, Überfachliche Kompetenzen

Stufen: alle Stufen

LernStep: Wortarten

In diesem Dokument werden Schritte aufgezeigt, mit denen die Schülerinnen und Schüler sich das Erklären der Wortarten aneignen können. Dabei können die Absicht, der Auftrag, die Optionen und die Auswertung festgehalten werden. Dieser LernStep dient als Orientierungshilfe für Lehrpersonen.

Autor/Autorin: Andreas Müller

Umfang/Länge: 2 Seiten

Aus: Lernjobs

Fächer: Deutsch

Stufen: alle Stufen

LernJob: STARK: Verständlich schreiben

Das Konzept STARK wird in diesem Dokument vorgestellt. Damit lernen die Schülerinnen und Schüler verständlich zu schreiben. In der hier skizzierten Unterrichtsstunde wenden sie dieses Konzept auf verschiedene Texte an, um ihr Verständnis für einen guten Text zu vertiefen.

Autor/Autorin: Andreas Müller

Umfang/Länge: 4 Seiten

Aus: Lernjobs

Fächer: Deutsch

Stufen: alle Stufen

Zertifikat (Muster)

Dieses Zertifikat für das Besuchen eines spezifischen Unterrichtsmoduls kann als Vorlage für den individuellen Unterricht dienen. Es kann nach belieben angepasst und auf ein anderes Unterrichtsmodul ausgerichtet werden.

Autor/Autorin: Andreas Müller

Fächer: Fächerübergreifend / Fächerverbindend

Stufen: alle Stufen

Flowmap Unit Klimazonen

In diesem Unterrichtsvorschlag arbeiten die Schülerinnen und Schüler mit einer Flowmap, um die Klimazonen der Erde kenne zu lernen. Es sollen auf einer PPP Texte und Bilder der richtigen Zone zugeordnet werden.

Autor/Autorin: Andreas Müller

Umfang/Länge: 1 Seite

Fächer: Räume, Zeiten, Gesellschaften / Geografie, Geschichte

Stufen: alle Stufen

Kommentar zu LernJob: Saurier

In diesem Kommentar werden Hinweise zur Erstellung und zumInhalt eines LernJobs zum Thema der Saurier gegeben. Ziel ist es, dass die Schülerinnen und Schüler das Gelernte auch wirklich verstehen können. Dazu wird verstehendes Lesen gefördert.

Autor/Autorin: Andreas Müller

Umfang/Länge: 1 Seite

Aus: Lernjobs

Fächer: Natur und Technik / Biologie, Physik, Chemie, Natur, Mensch, Gesellschaft / Sachkunde

Stufen: alle Stufen

LernStep: Portrait

Hier finden die Schülerinnen und Schüler eine Anleitung zur Gestaltung eines Porträts mit den wichtigsten Angaben zur eigenen Person auf Französisch.

Autor/Autorin: Andreas Müller

Umfang/Länge: 2 Seiten

Aus: Lernjobs

Fächer: Französisch

Stufen: alle Stufen

Personalisiertes Lernen: Praktikumsdossier

Vorlage für ein Praktikumsdossier. In diesem werden die Vor- und Nachbereitung eines Praktikums schriftlich festgehalten. Die Lernenden können damit ihr persönlichen Erfahrungen reflektieren und immer wieder hervorholen.

Autor/Autorin: Andreas Müller

Fächer: Berufliche Orientierung, Fächerübergreifend / Fächerverbindend

Stufen: alle Stufen

Kompetenzraster - Informatik

Mit dieser Wordvorlage kann das Kompetenzniveau der Schüler und Schülerinnen für das Fach Informatik ermittelt werden. In sechs Niveaustufen werden für verschiedene Kriterien die vorhandenen Kompetenzen aufgelistet.

Autor/Autorin: Andreas Müller

Fächer: Medien, Informatik

Stufen: alle Stufen

Kompetenzraster - Science

Kompetenzen in Bereichen der Gesetze, Stoffe oder Vorgänge können mit diesem Raster klar eingestuft werden. Die Wordvorlage kann als Anhaltspunkt dienen und individuell angepasst werden.

Autor/Autorin: Andreas Müller

Fächer: Natur und Technik / Biologie, Physik, Chemie

Stufen: alle Stufen

LernStep: Weihnachtsgeschichte

In diesem Lernstep steht ein Ablauf zur Verfügung, der Schüler anleitet, eine Weihnachtsgeschichte zu schreiben.

Autor/Autorin: Andreas Müller

Umfang/Länge: 2 Seiten

Aus: Lernjobs

Fächer: Räume, Zeiten, Gesellschaften / Geografie, Geschichte

Stufen: alle Stufen

Kompetenzraster - Geografie, Geschichte, Staats- und Gemeinschaftskunde

Mit dieser Wordvorlage können die Schüler und Schülerinnen ihre Kompetenzen in dne Fächern Geografie, Geschichte sowie Staats- und Gemeinschaftskunde selbst evaluieren. In einem Raster sind die jeweiligen Kompetenzen in verschiedenenen Niveuas beschrieben.

Autor/Autorin: Andreas Müller

Fächer: Räume, Zeiten, Gesellschaften / Geografie, Geschichte

Stufen: alle Stufen

Kompetenzraster - Sport und Gesundheit

Kompetenzen in Bereichen der Ausdauer, Kraft oder Beweglichkeit können mit diesem Raster klar eingestuft werden. Die Wordvorlage kann als Anhaltspunkt dienen und individuell angepasst werden.

Autor/Autorin: Andreas Müller

Fächer: Bewegung und Sport

Stufen: alle Stufen

LernStep: Sachtext lesen

Das Ziel der LernSteps in diesem Dokument ist es, die Kernaussagen eines anspruchsvollen Sachtextes herauszuarbeiten und den Textinhalt zu verstehen. Es werden Absicht, Auftrag Optionen und Auswertung festgehalten.

Autor/Autorin: Andreas Müller

Umfang/Länge: 2 Seiten

Aus: Lernjobs

Fächer: Deutsch

Stufen: alle Stufen

Flyer Units

Personalisiertes Lernen: Flyer Units

Autor/Autorin: Andreas Müller

Fächer: Fächerübergreifend / Fächerverbindend

Stufen: alle Stufen

Kommentar zu LernJob: Dreisatz

Mit diesem Kommentar zur Erstellung und Gestaltung eines LernJobs werden das Ziel, die Einbettung sowie die Umsetzung eines solchen verständlich gemacht. Dieses Dokument hilft unterstützend bei der Planung zur Durchführung eines LernJobs.

Autor/Autorin: Andreas Müller

Umfang/Länge: 1 Seite

Aus: Lernjobs

Fächer: alle Fächer

Stufen: alle Stufen

Set Map Deutsch

Mit dieser Set Map wird eine Unterrichtseinheit umrissen. Darin sollten die Schülerinnen und Schüler die wichtigsten Wortarten und ihre Bedeutung erlernen. Aufbauend auf der Set Map kann die Stunde strukturiert und ausführlich geplant werden.

Autor/Autorin: Andreas Müller

Fächer: Deutsch

Stufen: alle Stufen

Kommentar zu LernStep: Vier Sätze

Hier finden Sie Hinweise zur Erstellung und Gestaltung eines Schreibgerüsts. Dieses dient als Hilfestellung für Schüler und Schülerinnen, um logische, verständliche und interessante Texte zu schreiben.

Autor/Autorin: Andreas Müller

Umfang/Länge: 1 Seite

Aus: Lernjobs

Fächer: Deutsch

Stufen: alle Stufen

Themenliste Eiserne Ration

Diese Liste enthält die Kompetenzen, die jeder Schüler in den Bereichen Deutsch, Mathematik, Fremdsprachen, Allgemeinbildung und Verhalten beherrschen sollte. Ziel ist es, dass alle Lernenden über eine eiserne Ration an Kompetenzen verfügen - Themen, die in Fleisch und Blut übergehen.

Autor/Autorin: Andreas Müller

Umfang/Länge: 1 Seite

Fächer: Fächerübergreifend / Fächerverbindend, Überfachliche Kompetenzen

Stufen: alle Stufen

Lernarrangements individualisieren (Auszug «Mehr ausbrüten ...»)

In diesem Fachartikel geht es darum, wie der Unterricht gestaltet werden kann, dass die Schüler als Individuen gefördert werden und selbstbestimmt und selbstständig lernen können. Als Möglichkeit nennt der Autor, den Unterricht in offene Arbeitsformen, Wahlbereiche und strukturierte Bereiche einzuteilen und die Schüler jeweils einen Wochenplan mit ihren Zielen und Erfolgserlebnissen erstellen zu lassen.

Autor/Autorin: Andreas Müller

Herkunft: Andreas Müller: Mehr ausbrüten, weniger gackern. hep verlag, 2008. ISBN 9783035500592

Umfang/Länge: 15 Seiten

Fächer: Fächerübergreifend / Fächerverbindend, Überfachliche Kompetenzen

Stufen: alle Stufen

Kompetenzraster - Deutsch

Mit diesem Kompetenzraster können die Fähigkeiten der Schülerinnen und Schüler im Fach Deutsch überprüft werden. Dazu wird das Verstehen, Sprechen, Schreiben und Wissen genauer betrachtet.

Autor/Autorin: Andreas Müller

Fächer: Deutsch

Stufen: alle Stufen

Zugang zur Mediathek für die Lehrpersonen:

Legen Sie Benutzername und Passwort für den unpersönlichen Zugang des Kollegiums fest.

Melden Sie sich an und gehen Sie in die Benutzerverwaltung.
(Kurzanleitung: Wie man in die Benutzerverwaltung gelangt.)

In jedem IQES-Account ist ein unpersönliches Konto bereits angelegt. Es steht dem Kollegium zur Verfügung, um Dokumente aus der Mediathek herunterzuladen. Sie erkennen es daran, dass das Werkzeug für «Passwort neu setzen» sowie für «löschen» fehlen.

Klicken Sie auf das Bearbeitungswerkzeug am rechten Rand.

Schreiben Sie einen Benutzernamen und ein Passwort in die dafür vorgesehenen Felder und klicken Sie auf «Speichern».

Tipp: Verwenden Sie Begriffe, die einfach zu merken sind.

Quick Start:

Wie Sie als Schulleitung den IQES-Schulaccount einrichten und Ihren Kolleginnen und Kollegen Zugänge erstellen können.

1 Einladung durch IQES

Sie erhalten als Schulleitung eine Einladung direkt von IQES online. In dieser E-Mail ist ein Link enthalten, mit dem Sie ein Passwort setzen können.

2 IQES-Admins festlegen

Falls Sie nicht selbst die Administration des IQES-Schulaccounts und die Benutzerverwaltung übernehmen, können Sie weitere Personen als IQES-Admin hinzufügen.

3 Zugang zur Mediathek für Lehrpersonen einrichten

Legen Sie Benutzername und Passwort für den unpersönlichen Zugang des Kollegiums fest.

4 Persönliche Konten für Lehrende einrichten

Mit der Option «Persönliche Konten» können Schulleitende interessierten Lehrpersonen die Möglichkeit bieten, eigene webbasierte Unterrichtsfeedbacks einzuholen und Online-Befragungen durchzuführen. Diese Option ist nicht im Basisabo inbegriffen. Schulleitende können bei Interesse in ihrem Adminbereich eine von ihr bestimmte Anzahl persönlicher Konten für Lehrpersonen dazubuchen.

Passwort vergessen?  
Hier erfahren Sie, wie sie sich ein neues setzen.

Zwei-Faktor-Authentifizierung
Aktivieren Sie die Zwei-Faktor-Authentifizierung, um die Sicherheit Ihres Kontos weiter zu erhöhen.

Anleitung für IQES-Administrator:innen
Video-Tutorial zur Verwaltung des IQES-Schulkontos

Persönliche Konten bestellen:

Persönliche Konten sind als Erweiterung zum Basisabonnement erhältlich.

Melden Sie sich an und rufen Sie über das Kontoverwaltungsmenu rechts oben die Aboverwaltung auf.

Wie Sie in die Aboverwaltung gelangen

Unter der Registerkarte «Abo» sehen Sie Ihr aktuelles Abo. Darunter finden Sie das Bestellformular für die Persönlichen Konten. Wählen Sie die Zahl der Konten, die Sie benötigen, klicken Sie auf HINZUFÜGEN und folgen Sie den weiteren Anweisungen.

Nachdem Sie das Abo bestellt haben, können Sie Ihren Benutzer/innen ein Persönliches Konto zuweisen. Die folgenden Anleitungen zeigen, wie das geht:

Benutzer/innen via Massenimport hinzufügen:

Fügen Sie mit dem Massenimport mehrere Benutzer/innen auf einmal hinzu.

Melden Sie sich an und gehen Sie in die Benutzerverwaltung.
(Wie man in die Benutzerverwaltung gelangt.)

Hier sehen Sie die Liste der Benutzerinnen Ihrer Schule/Institution. Klicken Sie auf + BENUTZER IMPORTIEREN.

Laden Sie die Vorlage herunter: Vorlage Excel-Datei / Vorlage CSV-Datei

Füllen Sie die Liste mit den Angaben zu den Benutzer/innen.

Speichern Sie Datei lokal ab.

Hinweise zur Listenerstellung:

  • Es müssen 4 Spalten in der Reihenfolge Vorname; Nachname; E-Mailadresse; Telefon enthalten sein.
  • Die Spalte Telefon kann auch leer bleiben, die anderen drei Spalten müssen komplett ausgefüllt sein.

Laden Sie die gespeicherte Datei hoch.

Das Laden der Einträge dauert ca. 1 Minute pro 100 Einträge.

Sollte in der Importdatei ein Fehler gefunden werden, wird die komplette Datei NICHT importiert. Bereinigen Sie in diesem Fall die Datei und laden Sie sie erneut hoch.

Konnte die Importdatei korrekt gelesen werden, wird die Liste der Personen angezeigt, für die ein Benutzer/eine Benutzerin angelegt wird.

Klicken Sie auf BENUTZER HINZUFÜGEN.

Nach dem erfolgreichen Import, wird den Benutzer/innen eine E-Mail mit einem Link zum Setzen des Passworts geschickt.

Es kann vorkommen, dass einzelne Benutzer/innen bereits ein IQES-Konto in einer anderen Schule haben. Diese Personen werden per E-Mail informiert, dass sie in Ihre Schule eingeladen worden sind und erhalten eine kurze Anleitung, wie sie die Einladung annehmen.

Aus Datenschutzgründen werden Ihnen keine Namen angezeigt, solange die Benutzer/innen die Einladung nicht angenommen haben.

Benutzer/in mit Persönlichem Konto hinzufügen:

So weisen Sie jemandem ein Persönliches Konto zu.

Melden Sie sich an und gehen Sie in die Benutzerverwaltung.
(Wie man in die Benutzerverwaltung gelangt.)

Hier sehen Sie die Liste der Benutzerinnen Ihrer Schule/Institution. Klicken Sie auf + Benutzer einzeln hinzufügen.

Schreiben Sie die E-Mail-Adresse des neuen Benutzers in das Feld «Benutzername (E-Mail)» und klicken Sie auf «Weiter».

Es kann vorkommen, dass die Person bereits ein IQES-Konto in einer anderen Schule hat. In diesem Fall erhalten Sie eine entsprechende Meldung. Vorname und Name der betreffenden Person werden aus Datenschutzgründen nicht angezeigt.

Sie können weiterfahren, indem Sie auf «Hinzufügen» klicken.

Ausführliche Informationen zu «Benutzername existiert bereits»

Geben Sie Vorname und Nachname ein. Optional können Sie zusätzlich die Telefonnummer eintragen.

Weisen Sie anschliessend der Person die Berechtigung «Evaluationscenter: Persönliches Konto und Bibliothek» zu.

Anschliessend klicken Sie auf «Speichern».

Die von Ihnen erfasste Person bekommt jetzt eine E-Mail mit einem Link, um sich das Passwort zu setzen. Anschliessend kann sie sich anmelden und das Evaluationscenter nutzen.

Ein/e Benutzer/in mit einem Persönlichen Konto hat alleinigen Zugang auf seine/ihre Fragebogen und Befragungen.

Hinweis zum Unterschied zwischen «Schulkonto» und «Persönlichem Konto»

Administrator/in hinzufügen:

Übergeben Sie Ihrem Nachfolger/Ihrer Nachfolgerin die Admin-Rechte oder fügen Sie eine weitere Person mit Admin-Rechten hinzu. Die Admin-Berechtigung kann an insgesamt drei Personen vergeben werden.

Melden Sie sich an und gehen Sie in die Benutzerverwaltung. (Kurzanleitung: Wie Sie in die Benutzerverwaltung gelangen)

Im Bereich «Benutzer verwalten» sehen Sie die Liste der Benutzer/innen Ihrer Schule/Institution. Klicken Sie auf + Benutzer einzeln hinzufügen.

Schreiben Sie die E-Mail-Adresse der neuen Administratorin in das Feld «Benutzername (E-Mail)» und klicken Sie auf «Weiter».

Es kann vorkommen, dass die Person bereits ein IQES-Konto in einer anderen Schule hat. In diesem Fall erhalten Sie eine entsprechende Meldung. Vorname und Name der betreffenden Person werden aus Datenschutzgründen nicht angezeigt.

Sie können weiterfahren, indem Sie auf «Hinzufügen» klicken.

Ausführliche Informationen zu «Benutzername existiert bereits»

Geben Sie Vorname und Nachname ein. Optional können Sie zusätzlich die Telefonnummer eintragen.

Weisen Sie anschliessend der Person die beiden Admin-Berechtigungen «Aboverwaltung» und «Benutzerverwaltung» zu. In der Regel bekommt ein/e Administrator/in auch die Berechtigung «Evaluationscenter: Schulkonto und Bibliothek».

Evaluationscenter: Schulkonto und Bibliothek: Diese Berechtigung ist vorgesehen für die Schulleitung sowie weitere Personen, welche im Evaluationscenter schulweite Befragungen durchführen, z. B. QSK oder Mitglieder einer Steuergruppe. Personen mit Zugang zum Schulkonto sehen alle die gleichen Befragungen und Fragebogen.

Aboverwaltung: Mit dieser Berechtigung kann man den Namen der Schule/Institution und deren Kontaktdaten ändern. Ausserdem kann man Änderungen am Abonnement online in Auftrag geben.

Benutzerverwaltung: Wer über diese Berechtigung verfügt, kann Benutzer/innen hinzufügen, Berechtigungen vergeben und Benutzer/innen aus der Schule/Institution entfernen.

Wenn Sie die Berechtigungen gesetzt haben, klicken Sie auf «Speichern». Die neue Benutzerin bekommt eine E-Mail und kann sich mit den darin enthaltenen Angaben ein Passwort setzen.

Passwort vergessen:

Wenn Sie Ihr Passwort nicht mehr wissen, können Sie sich ein neues setzen. Hier erfahren Sie wie das geht.

Klicken Sie auf der Anmeldeseite auf den Link: Passwort vergessen.

Schreiben Sie Ihren Benutzernamen in das Feld «Benutzername (E-Mail)» und die richtige Zahl in das Feld «Rechenaufgabe».

Klicken Sie anschliessend auf WEITER.

Sie erhalten eine E-Mail an diese Adresse. Klicken Sie auf den Link, den Sie mit der E-Mail bekommen haben oder kopieren Sie ihn in die Adresszeile des Browsers.

Wichtig: Der Link muss innerhalb von 60 Minuten auf demselben Browser/PC geöffnet werden, auf dem Sie die Zurücksetzung des Passworts eingeleitet haben. Andernfalls wird keine Änderung durchgeführt.

Schreiben Sie jetzt das gewünschte Passwort in das Feld «Neues Passwort» und wiederholen Sie die Eingabe im Feld «Neues Passwort wiederholen». Klicken Sie dann auf SPEICHERN.

Das neue Passwort wurde gespeichert. Sie können sich jetzt damit anmelden.